Tinius Olsen : A Testing Machine Manufacturing Company
About Tinius Olsen:
Having built up a legacy for over 140 years in the field of testing machine manufacturing, Tinius Olsen is a Horsham, PA headquartered, one of the world’s foremost specialist manufacturer and supplier of static tension and/or compression materials testing machines for all industry sectors.
You can explore unique facts about Tinius Olsen at www.tiniusolsen.com
Business Requirement:
Tinius Olsen’s Global Operations Head, David Wheeler, had the following requirements:
- A modern field service solution for the synchronization and excellent coordination of their global field service teams across the U.S. and UK.
- Upgradation of AX 2012 R3 to Dynamics 365 Finance and Operations.
- Rich dashboards and Key Performance Indicators (KPIs) through an analytics platform leveraging Dynamics 365 Finance & Operations and CRM data.
- Reliable and deep integration between Dynamics 365 Finance and Operations – CRM and Field Services for a ‘complete’ view of the customers across all departments.
- Back-up their infrastructure and ensure business continuity even in the case of worst disasters.
Solution Delivered:
CloudFronts devised a comprehensive Digital Transformation strategy for Tinius Olsen to drive organizational productivity and efficiency.
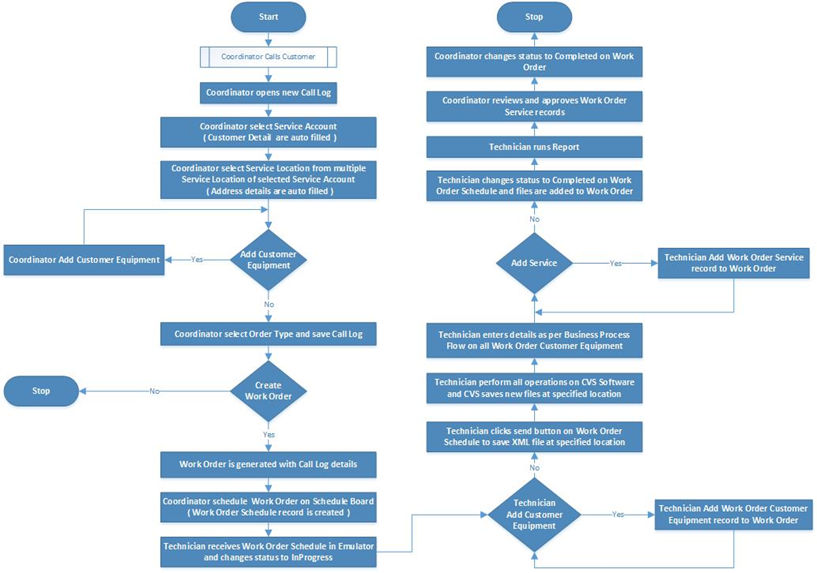
In order to help the client’s field service team to deliver world-class onsite service to multiple customer locations, Dynamics 365 Field service was deployed with functionalities like workflow automation, scheduling capabilities and mobility. Being a typical manufacturer and seller of machines to various enterprises, their field service team is now using the application to manage maintenance services over the lifetime of the machines.
Now, on the operational side, our team upgraded Dynamics AX to Dynamics 365 Finance and Operations, Microsoft’s flagship cloud based ERP (Enterprise Resource Planning) suite to keep a track of their finances and inventory. Dynamics 365 for Finance & Operations connects all of your processes and departments including procurement, sales, logistics, productions, projects, financial, service and business administration in the cloud to enable you to make better decisions quickly.
Next, our team also conducted enhancement and customizations to the existing mobile application used by Tinius Olsen which transfers files back and forth between the app and third-party app of the client. Files uploaded in Field Service (CRM) are copied to Client File Server by using Scribe and SSIS tools.
Order created in D365 F&O and gets generated in Field Service – Install Order

Order created in Field Service and then generated in D365 F&O – Calibration Order

For rich dashboards, reports and robust analytics, the Dynamics 365 Finance and Operations was integrated with Microsoft Power BI, a powerful data visualization tool to get quick access and overview to all the data related to customer billing, inventory, finance and operations etc. Below is the sample.

Lastly, the entire system was deployed securely on Azure, Microsoft’s Cloud services platform, which allows all the programs and services to be built, tested, deployed, and managed from a network of professionally managed Microsoft Azure data centers located across the world.
CloudFronts implemented integrations between Dynamics 365 Finance/Operations – CRM and Field Services for a ‘complete’ view of the customers across all departments using TIBCO Cloud Integration.
“Tinius Olsen and CloudFronts worked together on implementing an integrated AX 2012 R3 on Azure, CRM Online and Field Service solution and Power BI analytics for our global operations. CloudFronts’ technical and functional depth across the Microsoft Dynamics platform and round the clock post go-live support ensured a successful Go Live for this mission-critical implementation.”
— David Wheeler, VP – Operations, Tinius Olsen
Key Features:
Key Technologies:
Key Technologies:
- Dynamics 365 Finance and Operations (formerly Dynamics AX)
- Dynamics 365 Field service
- Business Continuity and Disaster Recovery (BCDR)
- Azure
- High Availability
- Power BI
- TIBCO Cloud Integration
Post Go Live:
Post Go-Live:
Post go live, Tinius Olsen’s entire operation was successfully migrated from Dynamics AX to Dynamics 365 Finance and Operations. With this deployment, Tinius Olsen has moved to a fully cloud based subscription platform for CRM and ERP.
Dynamics 365 Field service is assisting highly mobile, field specialists fulfill work orders and provide maintenance service across multiple sites under complex service agreements.
Dynamics 365 Finance and Operations has empowered the client to conduct their business operations more efficiently, stimulate growth and achieve organizational agility.Moreover, this ERP can be integrated without any hassle with the existing platforms and scaled up to incorporate global operations as and when needed, adjusting to changing business scenarios at your pace.
Subsequently, owing to Dynamics 365 deployment, it was easily possible to create and embed highly-intuitive business intelligence reports and visualizations into the Finance and Operations interface, which is enabling the client team to monitor KPIs constantly and accordingly, enhance decision making.
Since the entire system is deployed on Cloud, the client team don’t have to stress over any server infrastructure issues or data losses as the infrastructure is hosted securely in a remote location taken care by Microsoft. Further, the High Availability (HA) and Disaster Recovery (DR) set up guarantees 99.9% up-time and Business Continuity (BC) even incase of any natural disasters or any unplanned and unexpected service outages.
Integration using TIBCO Cloud Integration is now ensuring a seamless flow of data between the multiple systems.
Additionally, Tinius Olsen has also signed a formal Managed Services Agreement (MSA) with CloudFronts for post go live support in which CloudFronts will be providing upto 40 hours of free paid support on a monthly basis.
Why CloudFronts? CloudFronts is a Dynamics 365, Power BI and Azure focused Microsoft Solutions Partner. We help companies around the globe deploy their business processes on the Microsoft Dynamics 365 platform.
Connect with us
